全体教职工:
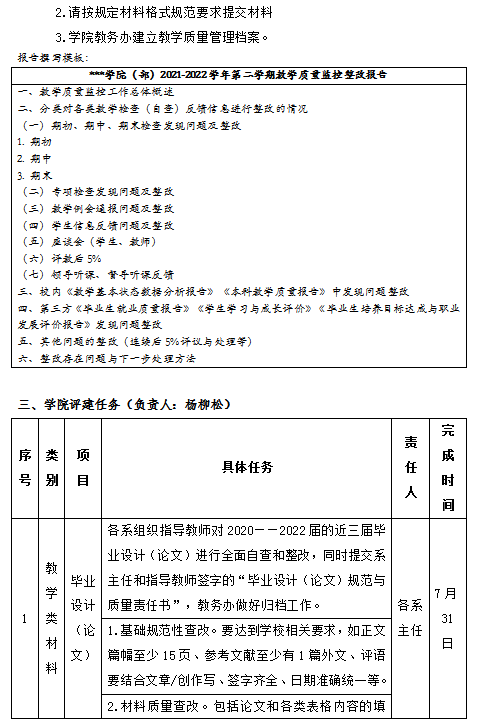
迎接本科教学工作合格评估已经进入决战决胜阶段,全体教职工要熟通“72039”(7个一级指标、20个二级指标、39个主要观测点),有序组织、群策群力,坚决完成评建相关任务。
一、评估时间
2022年9月初省专家进校预评估,10月31日-11月3日(下学期第十周、周一到周四)教育部专家进校正式评估。
二、暑期工作安排
即日起,各系有序组织,于8月10日前完成暑期相关工作(具体任务见附件);8月10日—19日全院教职工加班。
三、工作领导小组
组 长:马家常、陈虎
副组长:邵士德、樊亚萍
成 员:刘颖春、杨柳松、刘强、蔡琼、刘华东、胡晓欢、常伟、周洋、张唐彪、朱建华
艺术与传媒学院
2022年7月17日
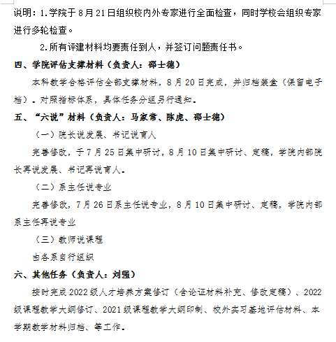
附件:
艺术与传媒学院关于2022年暑期迎评具体工作安排




